Computersimulation für Brandschutz und Fußgängerverkehr

Information about underlying data

Subjects: 94 participants, majority were students (32 female, 62 male)
Place of research: Duisburg-Essen University, campus Duisburg
Laboratory conditions
Unidirectional flow
Data collection:

  • Based on video recordings of cameras above and beside the bottleneck
  • J = 1 /<Δt_i> with Δt_i: time gaps between the crossings of two following pedestrians

Drawing of the experimental setup

 


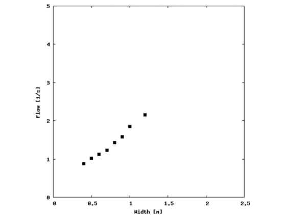
Flow-Width-Diagram

Video file

The video file is available for download.

Data

The data can be found here.


References

T. Kretz, A. Grünebohm and M. Schreckenberg
Experimental study of pedestrian flow through a bottleneck
Journal of Statistical Mechanics: Theory and Experiment P10014, 2006
Link: http://arxiv.org/abs/physics/0610077